Compétences Techniques
Méthode Merise

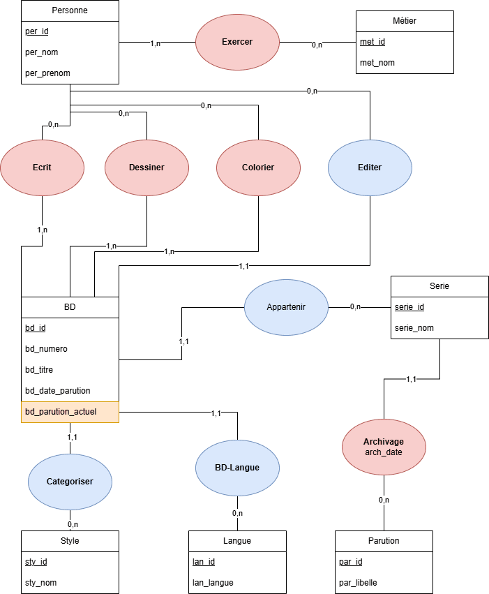
MCD
Modélisation de données métier

MLD
Traduction en structure logique

MPD
Adaptation au système de gestion
Diagramme UML

Diagramme UseCase

Diagramme de Classes

Diagramme de Séquences

Diagramme d'Activités
Figma

Zoning
Structuration claire du Site

Wireframe
Gestion de l’ergonomie et de l’UX

Maquette
Gestion de l’UI + Rendu final